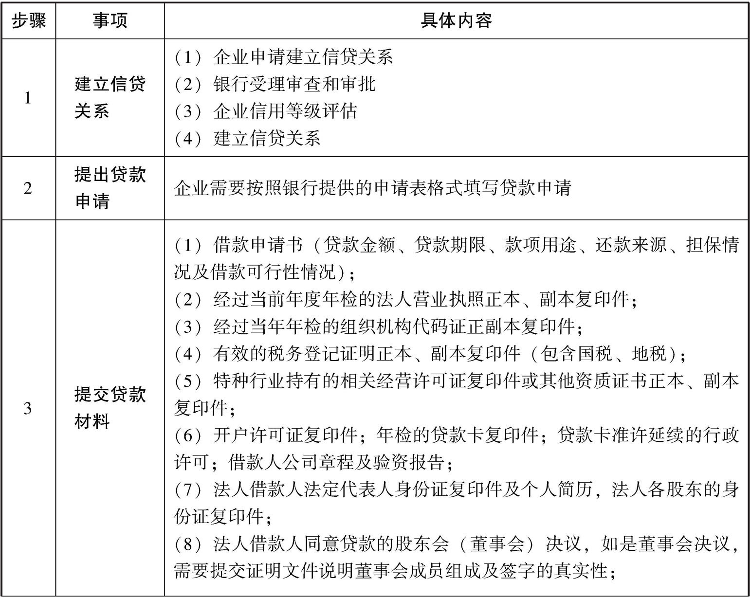
商业贷款要求银行流水(商业贷指的是什么)2026年01月精选新闻
商业贷款要求银行流水(商业贷指的是什么)
商业贷款要求银行流水网友观点1:
本质上是在救就业,在救社会的基本盘。其次什么是“再贷款”?这笔钱不是商业银行求着给你的,是央行给商业银行的。央行对银行说:“你大胆借给民企,这笔钱我给你报销,而且利息很低。”这相当于国家给民企发了一张“信用背书卡”。那我们怎么应对呢?对于老板来说,2026年是民企的“信用修复年”。如果你的企业还在,还有订单,只是资金周转困难,请立刻去各大银行咨询这个“民企再贷款”政策。这可能是你穿越周期的救命稻草。利率下调0.25%,对于实业来说,省下来的全是纯利润。给打工人的建议是,观察你所在的公司。如果老板拿到了这笔低息贷款,说明这家公司还在国家的“白名单”上,工作暂时是稳的。如果连这种政策红利都吃不到,说明银行已经把这家企业拉黑了,建议早做打算。2、硬科技继续打头阵。政策原文:将科技创新和技术改造再贷款额度从8000亿元,增加4000亿元至1.2万亿元。解读:1.2万亿元,这是给中美科技战准备的“无限弹药”。结合我之前解读的《政府投资基金新规》,你会发现逻辑是完全闭环的。首先钱的逻辑变了。过去二十年,中国经济的发动机是“土地”。地方政府卖地,开发商盖楼,银行放贷。未来二十年,中国经济的发动机必须是“技术”。但搞芯片、搞AI、搞高端机床,风险极大,回报周期极长。靠民企自己那点家底,根本烧不起。所以,央行必须下场兜底。其次注意“技术改造”这四个字。很多人以为,只有做量子计算、做火箭的才叫科技创新。错。政策里特意提到了“技术改造”。这意味着,哪怕你是一个做纺织的、做家具的传统工厂,只要你愿意买AI设备,愿意上数字化流水线,愿意搞绿色升级,你也能拿到这笔便宜钱。
商业贷款要求银行流水网友观点2:
免费公开课是诱饵。牛嘉林站在台上,一身名牌,操着流利的英文,自称花旗银行高管、IBM亚洲区总监,华盛顿大学的海归精英。她痛心疾首:“不理财,你就是时代的弃儿!”台下的人们瞪大眼睛,仿佛看见了财富的救世主。但他们不知道,这位“牛老师”的履历,后来被证实全是捏造——1990年代,她就因赖账被法院强制执行过。骗子从来不会把历史写在脸上。洗脑是第二步。从几千元的入门课,到6.8万元的“BCC”巅峰课程,金朝阳搭建了一座封闭的狂欢金字塔。教室里,灯光昏暗,音乐激昂,“成功学员”轮番上台,讲述自己如何通过金朝阳之术,买豪宅、开豪车、一夜翻身。空气里弥漫着一种宗教式的狂热,财富焦虑被放大成生存危机,人性贪婪被包装成“财商觉醒”。真正的杀招,是那套被称为“财商术”的杠杆游戏。金朝阳教导学员:互相刷账,伪造银行流水,把信用卡额度榨干,把房产二次三次抵押,撬动银行资金,然后全部投入金朝阳的“宝藏项目”。一位前学员回忆:“我们像疯了一样,借钱买豪车,再用车去贷款,滚雪球一样,总觉得后面有更高的收益接着。”而收益的“终极神器”,是一个叫“Pre-REITs”的东西。金朝阳把它吹成美国舶来的金蛋,年化收益40%到100%,稳赚不赔。学员们掏空口袋,至少100万起步,把钱砸进这些项目里。但他们没几个人真正明白,REITs是什么——直到崩盘后,有人苦笑着说:“原来我们买的不是资产,是一张借条。”钱去了哪里?一部分被牛嘉林投入了房地产。在北京国贸、广州天河、上海浦东,金朝阳团购五星级酒店、写字楼、商业综合体,成了楼市里叱咤风云的炒房团。但讽刺的是,他们踩错了节拍:
商业贷款要求银行流水网友观点3:
#U我在# 💸“刷流水提额度”?小心把你变成犯罪帮凶!急着用钱想办贷款,网上广告说“无抵押快速批贷”,但需要先“刷流水提升资质”?千万别信,这不仅是诈骗,还可能让你卷入洗钱犯罪!😱骗子瞄准资金短缺人群的焦虑心理,以“低门槛、高额度”为诱饵引导加入虚假贷款群。他们谎称银行流水不足会影响审批,诱导受害人提供本人银行卡,接收并转存陌生资金。受害人以为是帮自己办贷款,实则成了骗子洗钱的工具,还可能承担法律责任。⚠️重要安全提示:🚫 任何贷款无需“刷流水”,要求你转账或代收陌生资金的都是诈骗!🏦 办理贷款认准银行网点或正规金融机构APP,核实资质再申请!⚖️ 不出租、不出借、不出售个人银行卡,避免沦为犯罪工具!你或者你身边的朋友遇到过类似骗局吗?欢迎来评论区聊聊,多一人警惕,就少一人受骗!#下午两点提醒你看#
商业贷款要求银行流水网友观点4:
【#平顶山警方破获特大AB贷合同诈骗案#!#33人利用AB贷非法骗取3300万服务费#】征信有问题依然可以办贷款?近日,平顶山警方破获河南省首例“AB贷”合同诈骗案,涉案金额高达3300多万,缴获涉案诈骗合同150多份,现场抓获涉案人员33人!现场查获的“业务手册”,更是完整揭示了其诈骗话术流程:“邀约A角的话术模板”“如何说服A角拉来B角的8种技巧”“应对B角质疑的7种标准回答”等,其专业化和精细化程度令人咋舌。民警介绍,该犯罪团伙以郭某、齐某为首,下设话务组、面签组、审核组、财务组,各组之间分工明确,相互配合,形成了一个完整的犯罪流水线。犯罪团伙虚构与银行的关系,混淆贷款主体概念,哄骗受害人签订贷款居间合同,代持操作申办贷款,骗取高额“服务费”。而为了规避打击、持续牟利,自2023年以来,该犯罪团伙采取“化整为零、多点布局”的策略,伙同他人在多个省份,通过委托代理、冒用他人身份等方式,先后注册成立了22家业务范围、运营模式高度雷同的“助贷”类公司。这些公司如同“连锁店”一般,在不同地域复制着“AB贷”诈骗的剧本,形成了规模化的犯罪产业链。再次提醒大家,"AB贷是非法中介诱骗征信不良者拉亲友背债的陷阱,本质是利用信任转嫁风险。合同可能因欺诈被撤销,但B一旦签字或面临还款责任,维权成本极高。所以,千万不要给任何人做担保,也不要帮任何人进行所谓的拉升信用分的行为。 @大参考 大参考的微博视频
商业贷款要求银行流水网友观点5:
【公安部:江西张某某勾结银行信贷客户经理 骗取信贷资金1.1亿元】12月25日,公安部公布了十起典型案例,涉及江西张某某等人涉嫌贷款诈骗案。经查,张某某伙同杨某某、周某等人以高额返利为诱饵吸引周边亲朋好友为其办理借名贷款,随后通过伪造77名贷款人名下不动产权证书、户口簿、结(离)婚证、银行交易流水等贷款资料,与个别商业银行信贷客户经理相勾结,陆续办理89笔个人抵押贷款,共骗取银行信贷资金1.1亿元。公安部:江西张某某勾结银行信贷客户经理 骗取信贷资金1.1亿元
商业贷款要求银行流水网友观点6:
以前听朋友说他房贷每月三千,我下意识接了句:“那还好啊。”他当时看了我一眼,没说话。几年后,等我背上了自己的房贷,才明白他那个眼神。那不是三千块钱的事,是往后三十年,每个月雷打不动,准时被划走的一块“肉”。一个网友算得直接:三千块,差不多是你每月放弃一部新手机,或者一趟短途旅行。三十年下来,就是近千个被自动放弃的选择。更磨人的是时间。一位武汉的网友说,他零六年买的房,现在每月只还七百多。“听起来不多吧?可我和孩子爸,一个做保安,一个干保洁,这七百多也是掰着花。”漫长的期限,让再小的数字也有了重量。银行审批时,月供三千通常要求收入证明至少六千。这意味着未来半辈子,你每月都得稳稳挣到这个数,这还没算吃饭、养娃和任何意外。很多人是在“勉强”的边缘试探。有人说自己月薪一万,房贷八千,天天如履薄冰;也有人后悔当初为了面子“刷流水”,现在被月供压得喘不过气。但也有清醒的。一个朋友买房时,硬是只挑了个一居室,月供不到九百。“我就想,未来三十年,啥工作能永远稳定?把空间压到最小,把安全留到最大。”他现在活得比我们都踏实。更多人则在拼命提前还款,每多还一点,肩上的山就轻一分。回头看,年轻时对钱“没概念”,总觉得未来会越赚越多。等真正背上了,才懂那份重量。它不只是一个数字,是你职业安全感的倒影,也是未来几十年生活质量的锚点。现在我跟人聊起房贷,再不敢轻易说“还好”了。那背后是半辈子的风雨晴晦,得亲自走过,才知道每一步的斤两。#微博兴趣创作计划##人生感悟##生活碎碎念#
商业贷款要求银行流水网友观点7:
”1月6日,广东市民覃先生向新黄河记者反映,自己此前办理了一张光大银行准贷记卡,在正常使用透支额度的情况下,征信报告却显示“逾期”,致使被其他金融机构解读为征信有问题而无法顺利贷款。在多番交涉下,这张卡的还款记录才被移出征信系统。然而,一个月后,覃先生又发现,在云闪付App上查询到这张卡上竟然有1000万亿元欠款。这笔欠款仅在云闪付信用卡还款中显示,在光大银行的流水中却查询不到。覃先生称,在他多次向光大银行反映后,这笔1000万亿元巨额欠款记录才终于被取消。“因为这一系列遭遇令我个人征信受损,导致资金链出现问题,生意亏损严重。至今,我也不知道这笔1000万亿元的巨额欠款为何出现。”覃先生称,过去两年多,他多次与光大银行进行沟通维权,但双方一直未能谈拢。新黄河记者调查发现,与覃先生遭遇相同,部分光大银行准贷记卡用户也出现过在正常使用透支额度的情况下,因征信报告问题因而被其他银行拒绝贷款的情况。对此,1月7日,光大银行回应称,银行并不会向中国人民银行上报“乐惠金”卡客户的征信逾期不良情况,征信报告中显示的“1”和“2”是银行正常向中国人民银行征信系统上报透支情况的显示,对个人征信没有影响,客户如对征信报告中的“1”“2”有疑问,可以主动向银行致电核实。针对“1000万亿元的巨额欠款”一事,光大银行客服则表示,不排除第三方平台显示有误的可能。正常还款却在征信显示“逾期”?覃先生在广东中山经营一家制衣厂,2015年,他在光大银行中山分行注册办理了一张“乐惠金”准贷记卡,透支额度是10万元,办卡使用以来,从未逾期还款,每年1088元的年费也按时交。2022年,
商业贷款要求银行流水网友观点8:
要素式“两状”破解专业难题 金融纠纷化解跑出“加速度” 近日,鸡西市某银行的信贷部员工带着一摞材料,匆匆走进鸡冠区人民法院诉讼服务大厅,脸上满是焦灼。 “您好,我们想起诉一位拖欠房贷的客户,但心里实在没底。” 某银行的信贷部员工向立案庭工作人员说明情况,“这笔借款合同涉及抵押登记效力认定、逾期利息复利计算、违约责任适用等专业法律问题,诉状写错一个细节都怕影响维权;而且传统诉讼周期长,不良资产处置也得跟着拖。” 原来,该银行2024年1月与市民王某某签订《个人购房借款合同》,发放二手住房贷款,王某某以所购房产办理抵押登记。但自2024年下半年起,王某某未能按时足额还款,银行多次催收无果,无奈之下只能寻求诉讼途径。 “您别着急,针对金融借款纠纷,我们有专门的要素式起诉状示范文本,就像‘填空模板’,能帮您精准梳理诉求。”工作人员一边安抚,一边递上示范文本,“您看,这里把借款金额、还款期限、抵押登记信息、逾期节点这些关键要素都列成了清单,还有逾期利息计算明细和法律依据,跟着填就行。” 某银行信贷部员工接过文本仔细查看,发现“事实与理由”模块明确标注了需载明的核心信息,证据清单也逐一列明了借款合同、抵押登记证明、还款流水等必备材料,甚至附具了“按合同约定利率上浮30%计算逾期罚息”的具体公式。在立案庭工作人员的指导下,银行信贷部员工快速完成起诉状填写,精准呈现了债权金额、事实依据和诉求主张,无需反复修改。 案件提交后,我院按照“调解优先”原则,经当事人同意后第一时间将案件分流至多元解纷中心,
商业贷款要求银行流水网友观点9:
女方老公工程款未回款,今年刚为了孩子上学买了学区房,4月之前房贷都要女方来还,女方用年终奖垫付了老公厂子的工人支出,女方父母去年已出十万,现在女方老公银行经营贷款没额度,女方要不要找她父母做担保?还是零首付买一套180平的房子撸装修贷给她老公用?
商业贷款要求银行流水网友观点10:
父母失信叫孩子帮忙贷款现在贷款还不上了
页面下方是[打印银行流水]小编根据你当前搜索的关键词【商业贷款要求银行流水】帮你整理出来的相关图片素材(不可商用)、视频资料(版权归原作者)、站内相关图文等结果,这些内容都可以帮助你更好的了解【商业贷款要求银行流水】。另外,我们也帮你整理出了跟关键词:商业贷款要求银行流水 高度相关的词汇和长尾关键词,还有一些站内经常出现的高频关键词,希望你能对这些内容感兴趣。如果你希望别人在搜索引擎中查询关键词【商业贷款要求银行流水】或者在GPT类的AI问答中提到【商业贷款要求银行流水】的时候,能够看到你的网页、品牌或联系方式,建议你了解一下网站SEO优化或关键词GEO优化服务,目前打印银行流水已经和国内顶尖的SEO技术团队、专业的GEO技术顾问“友软网络”合作,可免费解答SEO或GEO领域的专业问题,友软网络客服QQ:853616368
【版权声明】内容转摘请注明来源:https://jlych.cn/tags/post/%E5%95%86%E4%B8%9A%E8%B4%B7%E6%AC%BE%E8%A6%81%E6%B1%82%E9%93%B6%E8%A1%8C%E6%B5%81%E6%B0%B4.html 本文标题:《商业贷款要求银行流水(商业贷指的是什么)2026年01月精选新闻》
【权限声明】为了在不同的设备环境下更好的展现内容,网站需获取设备IP及设备UA信息。
设备IP:18.97.14.86
设备UA:CCBot/2.0 (https://commoncrawl.org/faq/)
网上银行流水截图银行中午可以打流水吗中信银行提供员工流水买房打多久的银行流水ps 银行流水定制银行流水银行流水 过千万银行流水 多久房贷银行流水怎么做银行卡流水账单图片北京办理银行流水银行能打多久的流水贷款半年银行流水查银行流水手机怎么查询银行流水银行贷款要流水个人银行流水银行流水显示理财吗简书银行流水哪个银行房贷不看流水银行账户流水农行银行卡流水单银行流水账办信用卡招商银行工资流水账单银行流水账单英文房贷没有银行流水如何刷银行流水银行流水 10万买车要银行流水吗出国旅游的银行流水无银行流水可以车贷吗个人银行流水查询银行流水对信用卡额度买房子银行流水不够银行打流水怎么打不是本人能打银行流水池子银行流水明细农业银行流水翻译2年前的银行流水银行贷款要查流水个人贷款银行流水材料样本怎么刷银行卡流水账个人银行流水二手车车贷银行流水申根签证银行流水余额建行银行流水账单平安银行网上打印流水银行流水打印机德国签证银行流水银行足额流水去银行打印流水需要带什么怎么刷银行卡流水银行流水 担保公司平安银行流水账单打印招商银行流水 电子贷款银行流水是看什么银行流水需要本人去吗银行流水用的什么纸银行查流水帐怎么查假银行流水买房银行流水是半年平均吗广州代做银行流水房贷不需要流水的银行银行流水打印要钱吗打卡工资流水银行半年流水怎么打印打印一年银行流水工行银行流水号银行 交易流水号车贷银行流水有什么要求银行流水多少能贷款买房工商银行流水 英文ps 银行流水上千万银行流水银行流水怎么改银行流水问题没银行流水可以贷款吗农业银行流水账存几天才算银行流水银行流水账单计算银行能查本银行员工流水吗银行流水账单生成日本旅游银行流水银行流水可以做什么买房子银行流水在多少银行流水 看什么上海代办银行流水银行流水怎样才算用银行流水的网贷有通过的吗银行假流水工商银行工资流水单贷款银行流水 结息平安银行流水账单查询银行流水保存多长时间天津代做银行流水贷款无银行流水贷款银行流水怎么弄提供银行流水给警方签证为什么要银行流水银行流水能拉多久的怎么打印银行卡流水银行卡怎样做流水账银行工资单流水银行代做流水房贷建行银行流水签证 银行卡流水买房银行半年流水账银行按揭贷款流水怎么查看建设银行流水核对银行流水银行流水改银行流水可以自己打印吗邯郸银行流水银行流水高平安银行流水单提供银行流水有借条没有银行流水买房要银行流水干嘛银行流水表头日本旅游银行流水银行流水金额银行流水 工资 转账银行卡流水代办银行流水要本人去吗银行流水查账学生的银行流水在线制作银行流水账单银行流水可以异地打印吗银行理财能打流水吗银行怎么查流水真假银行流水怎么刷重庆办银行流水汽车贷款银行流水要求打印银行流水需要带什么银行流水打印软件破解版银行异地 流水银行卡打流水要本人吗银行流水20万怎么增加银行流水差一个月银行流水贷款银行打流水车贷银行流水账银行流水账单作假模版入职薪资流水公司能查银行流水工商银行银行流水成都代办银行工资流水新西兰 签证 银行流水贷款银行流水怎么弄夫妻双方银行流水银行流水借方贷方房贷银行流水几个月银行打流水麻烦吗银行流水 消费签证银行流水账单招商银行怎么打印流水网上银行怎么查流水账银行流水未达查他人银行卡流水省农业银行流水身份证 银行流水怎么办假银行流水办车贷银行流水银行对流水上海银行 流水账单银行流水说明银行转帐流水只有身份证 银行流水工商银行流水翻译银行近三个月流水中国银行 打流水银行卡注销流水吗银行半年的流水银行流水账单 代办银行工资卡流水 打印银行卡流水能贷款吗取公积金 银行流水年薪银行流水怎么在银行拉流水账银行流水可以打几年银行流水和贷款额度贷款无银行流水兴业银行 流水银行流水打印纸农业银行对公流水账公安局能查询银行流水银行的流水单是什么纸建行银行卡流水查询钱站银行流水银行流水 打印查银行流水能查几年的造假的银行流水瑞士签证 银行流水怎么样查银行流水银行流水 理财产品银行流水线法国签证银行流水要求平安银行流水贷款银行流水借方是出银行流水 审计
商业贷款要求银行流水最新视频
商业贷款要求银行流水最新素材
随机内容推荐
农业银行app交易流水号在哪看如何在工行手机银行开具工资流水证明浙江做银行流水银行判断真假流水北京银行打印流水贷款买车银行流水刷银行流水账单手机分期银行卡没流水可以吗银行资金流水标准贷款银行流水不够房贷需要银行流水吗银行没有上个月的流水和回执工伤赔偿银行流水样本南京代做银行流水去银行打流水需要带什么到银行银行流水网上怎么查银行流水和收入证明湘潭哪里办银行流水贷款时银行流水银行卡怎样打流水邮政 银行流水银行工资流水盖章银行流水扣章去农业银行查流水查多久的平安银行流水要本人吗伊犁清水河哪里能打建设银行流水齐鲁银行流水图片银行流水打印盖章政府单位银行账户怎么查流水邮政银行卡流水账单办合作社需要银行流水吗银行流水打造流水对银行银行流水多少可以车贷工商银行仅有工资流水可以贷款吗去银行打印流水账银行流水要固定时间吗入职要求提供银行流水低保审核会查银行卡的流水情况吗如何查询银行流水工商银行打印流水周末可以去吗银行卡充值到微信能查出流水吗银行流水英文怎么说银行流水什么样银行流水大可以申请两限房吗银行贷款看几年的流水工商银行银行流水贷款银行流水不稳定打银行流水用什么怎样是合格的6个月银行流水买房打银行流水没卡用身份证可以么在银行可以查回以前的流水账吗还银行房贷的流水银行打印前几年流水自己如何打银行流水建设银行拉流水单如何银行流水按揭买车银行流水要求银行流水制作软件银行卡流水在其他银行能打印吗几年前的银行流水银行流水可以网上打印吗去打银行流水会显示支付宝账单吗银行卡流水不够银行流水是否可以隐藏消费用途贷款银行流水作假浦发银行流水申请车贷还查什么银行的流水银行流水可以当作存款证明吗查询银行流水时间打印银行流水需要钱吗兴业银行的流水贷调取银行流水申请书定期存款算银行流水吗银行流水分析软件按揭贷款银行流水账邮政银行流水明细表图片当天银行流水广州代做银行流水银行流水怎么不显示打款人的账号银行打公司流水账单重庆做银行流水银行不给打一年流水怎么去银行拉流水浦发银行怎么查询流水账单多张银行卡怎么查流水银行流水能做假的吗银行流水不能写两个人的名字吗公积金提取银行流水怎么做郑州代做银行流水卖房贷款银行流水多久能拿到公安局要银行流水能查出什么交行银行流水代办银行流水证明打银行卡流水明细是一样的吗建设银行打印流水中国工商银行嘉善支行流水印章收入证明用假章银行流水账是真的恒生银行流水银行流水审查买房按揭银行流水要求个人六个月银行流水银行刷流水账如何在银行打流水单银行流水错误银行贷款要什么流水银行卡每个月5-6万流水房贷商业贷款银行流水分期购车银行流水如何查银行卡的流水自助打印的银行流水中国银行转账流水能删掉吗拉流水必须到哪个银行银行流水发票农行没拿银行卡可以打印流水吗银行流水账单 盖章佛山代办银行流水工商银行u盾申请条件 流水池子银行流水账银行怎么只打工资流水中国工商银行对公流水银行卡转账流水工商银行打卡工资流水单银行要查工资流水吗银行流水帐可以做假吗买车就银行流水可以吗推广银行流水银行没有流水大使馆怎么查银行流水银行交易流水打印贷35万银行流水要多久贷款炒股要银行流水吗民生手机银行一年流水账单打印温州代做银行流水建行手机银行app导出流水银行卡打流水账单时间中国银行 打流水怎样可以让银行卡的流水正常在银行做流水是什么意思什么样的银行流水才能贷款调取银行流水农信银行在哪儿都可以拉流水吗搞银行流水要判多久银行流水能查吗买房打银行流水银行卡流水办理信用卡单位如何查银行流水作假的银行流水西安代做银行流水银行无流水可以贷款吗银行存款远超首付款还查流水吗银行流水 往来款东莞银行可以在网上打印流水吗银行电审流水单制作劳动仲裁提供的银行流水银行可以打别的银行的流水账单吗银行流水反映银行怎么刷流水2021银行卡流水贷款支付宝可以做银行贷款流水凭证吗贷款一定要银行流水瑞士银行流水银行流水不足国外是怎么说美签银行流水要多少电子版银行流水银行最新房贷流水政策银行流水账公章银行卡做流水房贷怎么去银行打流水明细异地银行卡打印流水银行流水单修改银行流水怎么查询是多少邮政银行工资流水银行工资流水怎么做银行卡流水过多只收不付银行半年没流水能贷款买车吗自己怎么打银行流水银行卡怎么刷流水账放款后还要做银行流水吗贷款 银行流水怎么算单位可以直接查银行卡流水吗没有银行流水如何贷款买车银行流水账支出各种汇款格式银行流水需要翻译吗发offer之前要银行流水干嘛建行银行卡流水银行卡掉了银行流水能打的出嘛银行临时账户注销能打流水吗银行流水账能借贷吗银行流水软件顺德那个农业银行能打流水贷款的银行流水怎么开银行流水只打工资如何作假的银行流水银行流水的好处没收入证明 有银行流水什么是银行流水号银行流水几个月能贷款银行卡每一笔交易流水两张银行卡流水
商业贷款要求银行流水相关资源
今日热点推荐
官方确认歼10CE战果加拿大总理卡尼将访华2026年科技创新发力点在哪里力鸿一号飞行器首飞成功奉劝台湾当局停止拙劣政治表演反腐大片第二集严惩政商勾连乒协公布国乒教练竞聘结果中欧电动汽车案磋商进展邵佳一面对面专访特朗普:对伊朗贸易伙伴加征25%关税深圳辟谣电动车停车收费俄军:S300击落F16战机合川的爆火从来不是一场意外网红口子姐去世合川文旅推介合川黑猪肉2025抖音年度爆款剧综公布合川文旅刨猪汤现场发门票卢昱晓还原9岁唱歌舞台iPhone 4突然又火了轧戏抖音追剧团网红韩安冉宋浩然账号被封禁黄景瑜罚罪2破万谢谢大家蔡依林大巨蛋演唱会亏损超7千万全抖音帮你春节不被骗代旭裴轸有进行曲了全网呼叫按猪人某年某月某个星期几姐姐刚睡着就出操了向光道来了一个铲雪机章泽天首期播客对话刘嘉玲轧戏裴轸蓄意示好胡羞豆包爆改真有两下子千呼万唤侯明昊终于跳了玉茗摇陈梦惊喜客串小城大事郭富城演唱会现场和粉丝斗舞李云龙的兵支持李幼斌新片玉茗茶骨这两集反转又反转PROOF手势比心挑战一张照片让我觉得人间值得素人女孩七七更新的进组日常10秒让你爱上草地牛蔡明时隔六年现身春晚彩排不吃鸡腿是要留给最爱的人ILLIT也来OKOK舞蹈挑战张真源新歌MV上线当我在欧洲半夜饿了百大厨神集合做年饭了穆祉丞高富帅变装被疯狂的鸽子硬控了过年穿什么





























